Microcontroller Projects

As a hobby I develop microcontroller-based circuits, programmed in C using either MPLABX xc8 compiler and ATMEL Studio for Arm Cortex microcontrollers.

Introduction

I started to program microcontrollers as a hobby while I was studying in collage, in my spare time learned how to write code for microcontrollers as well as taught myself basic electronic engineering.

I have managed to drive LCD Alphanumeric displays, GLCD Graphic LCD displays, TFT Displays, stepper motors using microcontrollers. Also, I have managed basic communication between these devices and a PC using USART, Bluetooth (via a UART to bluetooth module) and recently USB (HID).


PIC18F45K50 Projects

Here are some projects written for the PIC18F45K50 using xc8 compiler from MPLAB.

Project 1

Blinking LEDs

Introduction to Microcontrollers, Blinking LEDs and input Example

Project 1

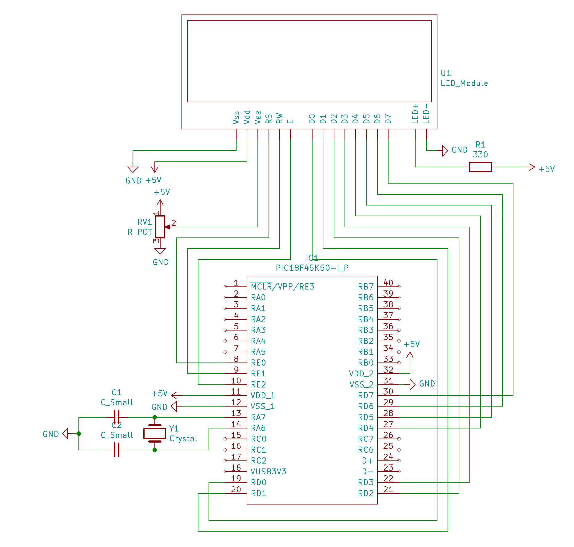
LCD Alphanumeric

PIC18F45K50 - LCD Alphanumeric Display Example

Project 1

Serial Peripheral Interface

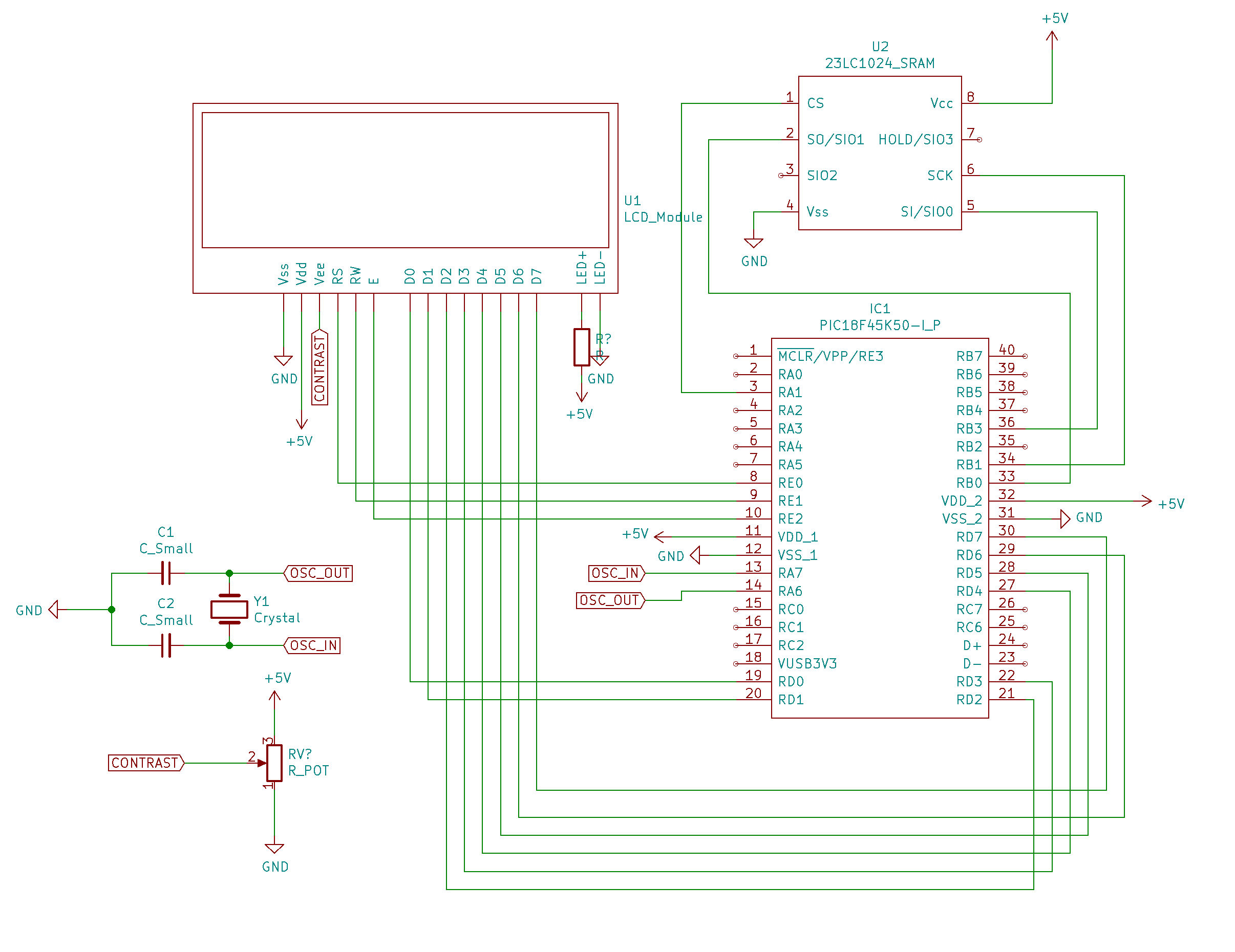
PIC18F45K50 - SPI - SRAM (23LC1024) interface example

PIC32MZ Projects